Nature
2026-01-28
462Nature|意大利研究团队发现婴儿间的菌株传播塑造了正在发育的肠道微生物群
早期婴儿的微生物群主要由母亲在出生至生命最初几周之间的微生物传播所激活 但人际传播如何在第一年进一步塑造微生物组的发展,仍待探讨。
2026年1月21日,意大利特伦托大学Nicola Segata团队在Nature上发表题为"Baby-to-baby strain transmission shapes the developing gut microbiome"的论文,该研究报告了一项宏基因调查,显示婴儿间的微生物群传播在婴儿第一年内非常广泛,并指出婴儿期的社交互动是推动婴儿微生物组发育的关键因素。

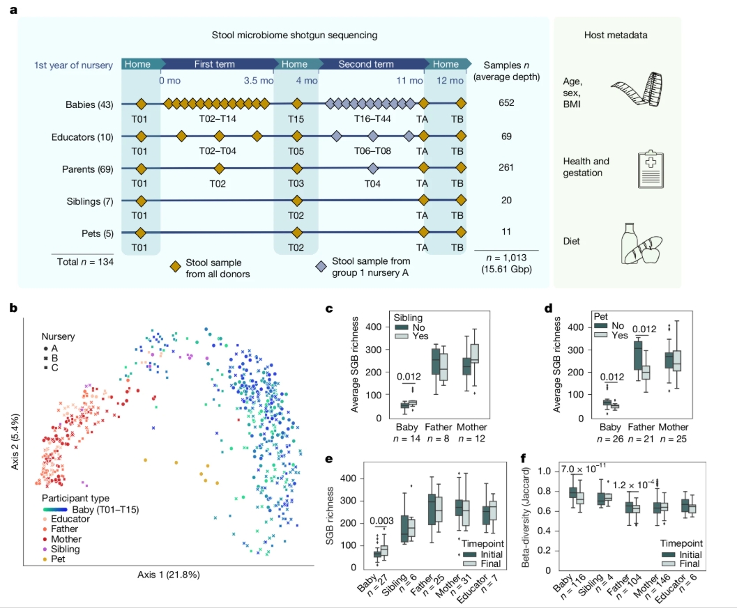
这项宏基因组调查,以模拟幼儿园环境中微生物组在第一年入学的婴儿、教育者及其家庭(n = 134人)之间的传播情况。我们在苗圃第一年进行了密集的纵向微生物组采样(n = 1,013个粪便样本),并追踪了3个不同设施苗圃组内及间微生物株的传播情况。在托儿所组中检测到大量婴儿间微生物组传播,仅在托儿所就诊1个月后,托儿所获得的菌株在婴儿肠道微生物组中占比与第一学期末的家庭微生物群相当。
近期有研究表示,人与人之间的代际微生物群传播广泛且影响个人微生物组构成。研究团队预测早期社会环境如婴儿房可能通过婴儿间传播对婴儿微生物组产生重大影响。除了病原体传播工作之外,以及免疫能力的相关发展,苗圃的微生物组调查有限,无法观察到看护者微生物多样性的增加。这在理解人类微生物组在关键的前1000天成熟动态方面留下了重大空白。
microTOUCH-baby,一项压力解析的纵向密集宏基因组研究,模拟首次进入托儿所的婴儿与其亲密接触者(包括家庭成员和托儿所教育者)之间的人际肠道微生物群传播。
此次研究约1岁婴儿及其紧密社交网络中微生物组的发展与传播动态(方法)。参与者包括43名第一年托儿所的婴儿(托儿所入学时中位年龄为10个月)、7名同居兄弟姐妹、39名婴儿的母亲和30名父亲,以及5只来自参与者家中的宠物,以及10名托儿所教育者(共134名志愿者;无花果。1a及补充表1)。参与者来自意大利特伦托的三家公立托儿所。婴儿平均每个工作日相处8小时(在“适应期”之后;方法托儿所内活动有限,两个班级共享,由不同的教育人员跟随。

抽样在第一学期开始前(T01)开始,因此不同家庭的参与者之间还没有任何与托儿所相关的接触,并在圣诞托儿所关闭后结束(见图)。1a)在托儿所期间,我们每周采集婴儿的粪便样本,而教育者和家长的样本采样密度较低(方法)。对于托儿所A第1组的所有参与者,样本采集持续到第二学期。在托儿所年终(TA)和暑假结束时(结核病)期间,为所有参与者采集了另外两个随访样本(见图).1a)。
总体来看,研究团队收集并进行了宏基因组测序1,013个微生物组样本(平均测序深度15.61 Gbp;方法)。宿主元数据信息包括确切年龄、过去和当前宿主健康数据、抗生素暴露、产妇分娩信息(方法,见图).1a及补充表2和3),以及饮食问卷(方法)。宏基因组通过MetaPhlAn 4计算工具进行处理16在物种级基因组箱(SGB)生成分类学谱17分辨率(补充表4及扩展数据图)1a),包括尚未表征的物种(即未知的SGBs占总SGBs的46.37%)。随后我们使用了StrainPhlAn 4计算工具 16,18为311个已知SGBs和201个未知SGBs生成菌株水平系统发育,用于推断微生物组菌株传播8 (方法)。
研究中,纵向应变解析宏基因组框架显示,婴儿肠道微生物群主要通过广泛的婴儿间菌株传播在婴儿室中组装、扩展和改变,进一步拓展了早期对家庭间传播的研究,以及婴儿微生物组概览。
在托儿所参加几个月后,同一托儿所群体同龄人获得的微生物株在婴儿微生物组中所占比例高于母亲及更广义上家庭成员,而这些菌株在婴儿生命的最初几个月对微生物组的影响最大。家庭和托儿所对婴儿微生物组的贡献并未受到分娩方式或喂养方式的影响,到第二学期末已变得可比,这可能表明菌株在家庭和育儿室中都存在。除了它们在情感和认知发展方面已有已知的影响。因此,育幼室同伴之间的社会关系成为婴儿期微生物丰富化的中心,尤其是早期肠道定植者如长长芽孢子菌(B. longum subsp. infantis)和短毛菌(B. breve)。
研究结果揭示了社会因素在通过个体间微生物传播塑造婴儿微生物组中的核心地位,从而重新平衡了社会互动作为构建健康微生物组的关键,超越了其在(机会性)病原体传播中的流行病学作用。该主题的持续努力应聚焦于研究更多微生物组组成部分如噬菌体、质粒和纵子的传递,并应用实验工具描绘有利于多样化传播方式的微生物特征。
原文参考:https://www.nature.com/articles/s41586-025-09983-z#Sec11
备注:图片来源网络如有侵权请及时联系删除!